Projects
If you would like more detailed information about any project that is not in the click-through page, please contact me. I can't make most of the source code public due to copyright/plagarism concerns.
Lab Planner
Software used to automate genetics experiments and assign students to tasks in a university laboratory setting.
Pacman AI
Several different implementations of an AI able to play Pacman, using concepts from across the field of Artificial Intelligence. In addition to the classic arcade game, the AI can handle variants, such as when ghosts are invisible.
Photo Manipulation
A collection of photoshop-like effects achieved entirely in Python
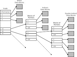
Pintos Operating System
A minimal operating system that runs on the x86 architecture
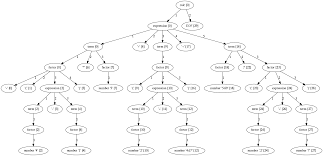
RNA Aligner
An efficient algorithm for aligning RNA sequences to large genomes.
Secure File Store
A ground-up implementation of a file store (à la Google Drive or Dropbox) with guarantees of confidentiality and integrity.
Termination Analysis
A survey of techniques in proving program termination. Covers size-change termination and transition invariants, as well as current research in the field and open questions.Typed Python
A compiler for a statically typed version of Python